来源|中华人民共和国工业和信息化部、工信微报
各省、自治区、直辖市及计划单列市、新疆生产建设兵团工业和信息化主管部门,中国人民银行上海总部、各省、自治区、直辖市及计划单列市分行,国家开发银行,各政策性银行、国有商业银行,中国邮政储蓄银行,各股份制商业银行,北京银行、上海银行、江苏银行、南京银行、宁波银行:
为深入贯彻党中央关于加强金融服务实体经济有关决策部署,落实国务院办公厅《制造业绿色低碳发展行动方案(2025—2027年)》以及中国人民银行等七部门《关于金融支持新型工业化的指导意见》,进一步建立完善绿色金融支持绿色工厂工作机制,现就用好相关政策支持绿色工厂建设事项通知如下:
一、重点支持方向
重点支持国家绿色工厂采用中国人民银行等三部门《绿色金融支持项目目录(2025年版)》以及国家有关部门政策规划、技术目录中载明的绿色低碳技术实施的投资项目,旨在提高企业能源低碳化、资源高效化、生产洁净化、产品绿色化、用地集约化等绿色发展水平。主要有三类:
(一)研发和产业化应用项目。重点支持传统产业绿色低碳重大工艺革新、“卡脖子”技术、短板装备等攻关和产业化应用项目,以及绿色低碳产业新技术新产品新模式研发应用项目。
(二)技术改造升级项目。重点支持企业实施节能降碳、节水减污、资源循环利用、清洁原料燃料替代、环保装备升级、数字化绿色化协同升级以及工业绿色微电网、数字化能碳管理中心、绿色数据中心等绿色低碳改造升级项目。
(三)零碳工厂建设项目。重点支持国家绿色工厂深挖降碳潜力,开展零碳工厂建设的项目。
二、强化供需对接
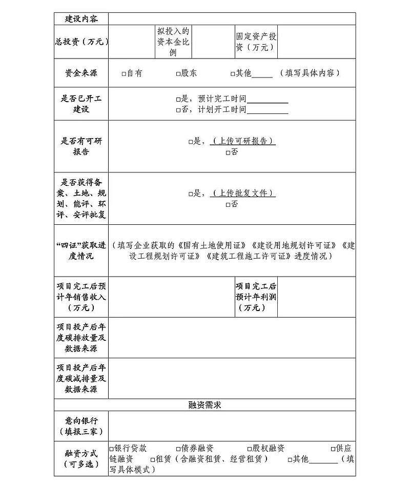
(一)征集融资需求。省级工业和信息化主管部门组织绿色工厂通过工业节能与绿色发展管理平台(https://green.miit.gov.cn/)在线填报项目融资需求(见附件),并对项目合规性和融资需求进行审核,于每季度最后一个工作日前推荐至工业和信息化部,如有重大项目融资需求可随时报送。
(二)加强融资对接。工业和信息化部将融资需求及相关信息推送至中国人民银行,由其通过信贷市场服务平台推送至人民银行分支机构和各金融机构。中国人民银行各分行积极组织金融机构对辖区融资需求项目或企业进行对接,按照市场化、法治化原则给予金融支持,并及时反馈对接情况。对于金融机构反馈的融资梗阻问题,各级工业和信息化主管部门、中国人民银行各分行积极予以协调解决。
(三)做好监测督导。各级工业和信息化主管部门、中国人民银行各分行要强化对融资对接情况的监测督导,探索建立金融支持绿色工厂信息通报机制。各级工业和信息化主管部门通过培训、辅导等方式,引导绿色工厂依法合规诚信经营,防范信用风险。中国人民银行各分行指导有关金融机构规范投放管理,防范“洗绿”“漂绿”行为,督导资金依法合规支持绿色工厂相关项目。
三、加大金融支持力度
(一)健全内部管理机制。支持金融机构制定绿色金融支持绿色工厂工作方案,确定相关职责部门,明确绿色金融支持绿色工厂建设重点领域,优化绿色工厂业务审批流程,提高重点项目审批效率。建立有效服务绿色工厂建设发展的激励机制,在内部转移定价、尽职免责制度、贷款审批通道等方面给予政策倾斜,提升绿色金融服务能力。开展特色化金融创新,做优做强绿色工厂服务品牌,提升业务质量。
(二)强化绿色信贷支持。鼓励金融机构根据绿色工厂资金使用特点,合理确定贷款期限、还款周期,开发无还本续贷、中长期贷款等产品,加大绿色工厂项目建设信贷投放。充分整合利用共享信息及其他内外部信息,强化科技赋能,优化风险评估机制,为经营稳健、信用良好的绿色工厂提供信用贷款支持。
(三)拓宽直接融资渠道。支持符合条件的企业发行绿色债券和转型债券,募集资金加大绿色工厂建设投入,鼓励金融机构做好绿色债券发行承销和投资等配套服务。鼓励地方将有发展潜力、优质的绿色工厂纳入发债项目库,强化培育辅导,推动更多企业在银行间债券市场和交易所债券市场融资。
(四)提升金融保障水平。优化绿色工厂遴选培育机制,推动从标杆引领向规模推广转变。用好现有结构性货币政策工具,激励引导金融机构加大信贷投放。完善风险分担机制,鼓励各地设立财政贴息或风险补偿基金,引导政策性融资担保机构为绿色工厂提供增信服务。探索对支持绿色工厂表现突出的金融机构,通过财政资金存放招标倾斜等方式给予适当奖励。
四、完善组织实施保障
各级工业和信息化主管部门、中国人民银行各分行要加强沟通、密切合作,依托人民银行信贷市场服务平台、国家产融合作平台、国家产融合作城市试点路演活动等开展供需对接活动,推动金融产品和服务创新,形成可复制、可推广的绿色金融支持绿色工厂典型模式。加强宣传推介,定期发布金融支持绿色工厂相关政策、产品和服务,营造金融支持绿色工厂良好环境。
附件:绿色工厂融资需求表
工业和信息化部办公厅
中国人民银行办公厅
2025年11月20日


